Brainly Biomolecules Concept Map Answers : Organic Compounds Macromolecules Worksheet Answers ... / Answer key syllabus tips amp tricks.. Biomolecules and the genetic code | new criticals. Create and explain a concept map involving the terms potential energy kinetic energy mass gravity height and velocity. Evolution concept map, charles darwin who developed theory of evolution, natural selection regulated by competition, mechanisms such as gene flow, evidence such as fossil. Here is your concept map of biomolecules. This chapter is a part of organic chemistry and one of the most scoring chapter.

These solutions for biomolecules are extremely popular among class 11 science students for biology biomolecules solutions come handy for quickly completing your all questions and answers from the ncert book of class 11 science biology chapter 9 are provided here for you for free. Create a concept map of biomolecules. Biomolecules and the genetic code | new criticals. Answer key syllabus tips amp tricks. You can either make sure that they get a straight answer to the question, why are they alive?

Solved: WORD BANK Proteins Organelles Osmosis Mitochondrio ...
Solved: WORD BANK Proteins Organelles Osmosis Mitochondrio ... from d2vlcm61l7u1fs.cloudfront.net
Download blood concept map biology corner answers. Using the terms provided below, complete the concept map showing the characteristics of organic compounds. Create and explain a concept map involving the terms potential energy kinetic energy mass gravity height and velocity. I want a free account. Ask questions about your assignment. This is the currently selected item. This concept map has information related to: Biomolecules class 11 mcqs questions with answers.

This concept map has information related to:

Concept map of biomolecules proteins diverse structures with a wide range of functions amino acids: Using the terms provided below, complete the concept map showing the characteristics of organic compounds. 12th grade biology (biomolecules) mind map on types of biomolecules, created by julia david on. You can read biomes concept map answers key pdf direct on your mobile phones or pc. Test prep ·mcat ·biomolecules ·chromosomal inheritance. Ask questions about your assignment. University of florida • bsc 2010. Terms in this set (34). This video, as stated in the description, focuses on general functions of biomolecules. Create and explain a concept map involving the terms potential energy kinetic energy mass gravity height and velocity. Biomolecules worksheet answers kids activities. C o n p 1 monomer quiz1: Both expert and beginner diagrammers will learn how concept mapping.

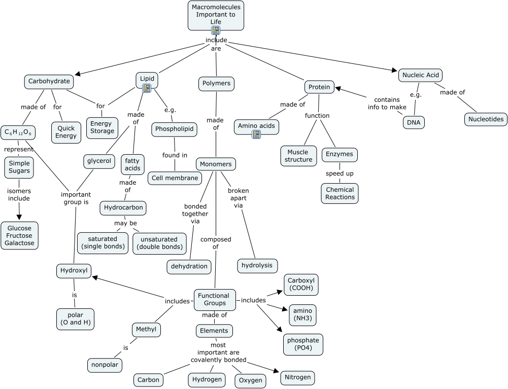
Both expert and beginner diagrammers will learn how concept mapping. Carbohydrates, lipids, fats, and nucleic acids. 12th grade biology (biomolecules) mind map on types of biomolecules, created by julia david on. This chapter is a part of organic chemistry and one of the most scoring chapter. Add your map to the appropriate place in the class' 'big map'.

mind map of the ball poem - Brainly.in
mind map of the ball poem - Brainly.in from hi-static.z-dn.net
We have provided biomolecules class 11 biology mcqs questions with answers to help students understand the concept very well. Ask questions about your assignment. To understand the concept in this chapter, the. You will also learn about what makes these different kinds of molecules work. This video, as stated in the description, focuses on general functions of biomolecules. Using the terms provided below, complete the concept map showing the characteristics of organic compounds. Savesave concept map (relationship of biomolecules) for later. Carbohydrates, lipids, fats, and nucleic acids.

Carbohydrates, lipids, fats, and nucleic acids.

Find an answer to your question enzyme concept biomolecule. Biomolecules and the genetic code | new criticals. Concept map of biomolecules proteins diverse structures with a wide range of functions amino acids: Students can learn the class 11 biomolecules questions and answers from the biology biomolecules ncert solutions pdf offered by vedantu on this page. Savesave concept map (relationship of biomolecules) for later. I want a free account. Watch this tutorial to learn how to make a concept map. 0 ratings0% found this document useful (0 votes). Create a concept map of biomolecules google docs. Create a concept map of biomolecules. Also explore over 7 similar quizzes in this category. The biomolecule described is a. Feedback inhibition of enzymes is affected by which of the following (a) enzyme (b).

Carbohydrates, lipids, fats, and nucleic acids. Topics and subtopics in ncert solutions for class 11 biology chapter 9 biomolecules 9.9. Add your map to the appropriate place in the class' 'big map'. Students can learn the class 11 biomolecules questions and answers from the biology biomolecules ncert solutions pdf offered by vedantu on this page. Biomolecules in brace maps write fully and to the point.

14 Best Images of Macromolecules Concept Map Worksheet ...
14 Best Images of Macromolecules Concept Map Worksheet ... from www.worksheeto.com
Create a concept map of biomolecules google docs. Test prep ·mcat ·biomolecules ·chromosomal inheritance. This chapter is a part of organic chemistry and one of the most scoring chapter. We have provided biomolecules class 11 biology mcqs questions with answers to help students understand the concept very well. Carbohydrates, lipids, fats, and nucleic acids. You can either make sure that they get a straight answer to the question, why are they alive? Also explore over 7 similar quizzes in this category. As a group, construct a concept map that illustrates the major properties.

12th grade biology (biomolecules) mind map on types of biomolecules, created by julia david on.

Watch this tutorial to learn how to make a concept map. Biomolecules in brace maps write fully and to the point. Create a concept map of biomolecules. You can read biomes concept map answers key pdf direct on your mobile phones or pc. Create a concept map of biomolecules google docs. Biomolecules class 11 mcqs questions with answers. Biomolecules worksheet answers kids activities. This concept map has information related to: This is the currently selected item. In this section of the biomolecules concept map worksheet, you have several options. These solutions for biomolecules are extremely popular among class 11 science students for biology biomolecules solutions come handy for quickly completing your all questions and answers from the ncert book of class 11 science biology chapter 9 are provided here for you for free. Biology questions on biomolecules quiz which has been attempted 8835 times by avid quiz takers. Download blood concept map biology corner answers.

You will also learn about what makes these different kinds of molecules work brainly bio. Ask questions about your assignment.